¹þÏ£ÓÎÏ·

Logo
Logo
·µ»ØÁбí

Õðº³À´Ï®£¡ÐǼÊGISͳһ¿ª·¢Ð­Í¬Æ½Ì¨ÈëÑ¡2023ÌìÏÂÖÇÄÜ´ó»á¡°Ç°ÑؿƼ¼Ð§¹û¡±

ʱ¼ä£º2023-05-23

023ÌìÏÂÖÇÄÜ´ó»áÖÇÄܿƼ¼Õ¹


5ÔÂ18ÈÕÖÁ21ÈÕ£¬2023µÚÆß½ìÌìÏÂÖÇÄÜ´ó»áÔÚÌì½ò¹ú¼Ò»áÕ¹ÖÐÐľÙÐС£×÷Ϊһ³¡È«ÇòÐԿƼ¼Ê¢»á£¬´ó»áËѼ¯º£ÄÚÍâÏȽøÊÖÒÕÓ¦Óó¡¾°£¬¼¯ÖÐչʾȫÇòÖÇÄÜÁìÓòÇ°ÑØ¿Æ¼¼Ð§¹û¡£»áÉÏ£¬ÐǼÊGISͳһ¿ª·¢Ð­Í¬Æ½Ì¨ÒÀ¸½ÆäÇ¿ÐÔÄÜ¡¢¸ßÎȽ¡ÐÔÀÖ³ÉÈëÑ¡¡°2023µÚÆß½ìÌìÏÂÖÇÄÜ´ó»áÇ°ÑØ¿Æ¼¼Ð§¹û¡±£¬²¢ÓÚ5ÔÂ20ÈÕÏÂÖçÔÚÌì½ò¹ú¼Ò»áÕ¹ÖÐÐĵǼ´óÌüÖÐÑëÐû²¼ÇøÖذõÐû²¼£¡


ͼƬ

ÐǼʹ«Ë¾ÊÖÒÕÑз¢ÖÐÐÄÖ÷Èθ߽¡Ðû²¼²úÆ·


Ëæ×Åлù½¨¼°ÐÅÏ¢»¯ÊÖÒյĿìËÙÉú³¤£¬º£Á¿µÄʱ¿ÕÊý¾Ý´æ´¢¡¢ÖÎÀíºÍÖÎÀí³ÉΪһ¸öÏÖʵÄÑÌâ¡£ÔÚ´ËÅä¾°Ï£¬ÐǼʿռä³ä·ÖÑéÕ¹µØÀíÐÅÏ¢ÐÐҵʮÓàÄêµÄ×ÔÖ÷Ñз¢ºÍÁ¢ÒìÊÖÒÕÓÅÊÆ£¬ÍƳöÐǼÊGISͳһ¿ª·¢Ð­Í¬Æ½Ì¨£¬×÷Ϊ´î½¨Ê±¿ÕÊý¾Ýµ××ùµÄÒªº¦»ù´¡Éèʩƽ̨£¬¿ÉʵÏÖº£Á¿¶àÔ´Ò칹ʱ¿ÕÊý¾Ý¿Õ¼ä»¯¡¢Ê±Ðò»¯¡¢Ï¸Ä廯ÖÎÀí£¬ÈÃʱ¿Õ´óÊý¾ÝÕæÕý¿ÉÖª¿É¸Ð¿ÉÓá£


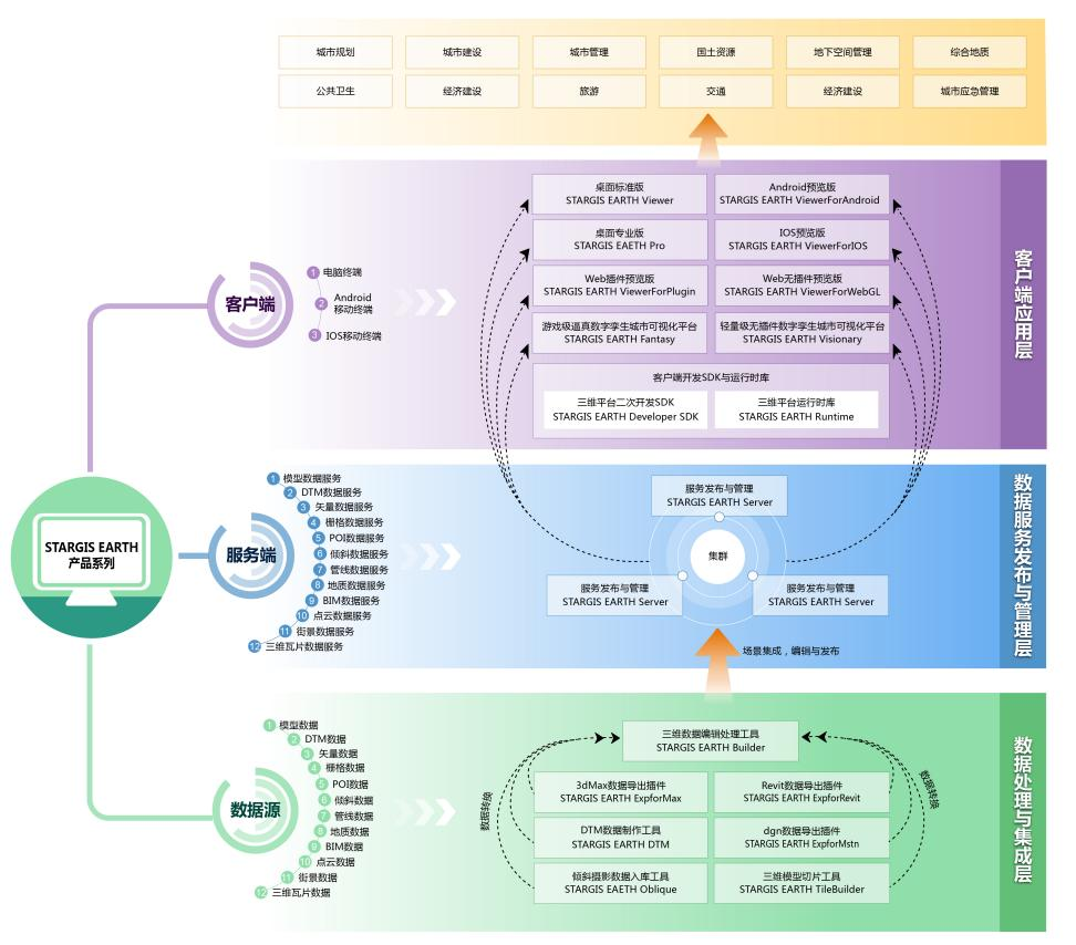
ÐǼÊGISͳһ¿ª·¢Ð­Í¬Æ½Ì¨ÊǽÓÄɵÍñîºÏ¡¢¸ßÀ©Õ¹¡¢Ç¿ÉèÖõÄÊÖÒռܹ¹£¬ÈÚºÏ×ÔÖ÷Ñз¢µÄGISÒýÇæÓëÊÂÇéÁ÷ÒýÇæ£¬ÎªGISÊý¾ÝµÄÖÎÀí¡¢¹²Ïí½»Á÷¡¢GISϵͳµÄ¿ìËٴºÍͼÎÄÒ»Ì廯°ì¹«ÏµÍ³µÄ¿ÉÊÓ»¯´î½¨ÌṩµÍ´úÂëµÄ»ù´¡Æ½Ì¨¹¤¾ß¡£Æ½Ì¨½ÓÄÉͳһµÄ¡¢×ÔÖ÷Ñз¢µÄµ×²ãÄںˣ¬¾ß±¸Ð§Âʸߡ¢ÐÔÄܺá¢Ò×ʹÓᢸßÀ©Õ¹µÈÌØµã£¬²úÆ·ÏÏû³ÁýÕÖÊý¾Ý´¦Öóͷ£Ó뼯³É¡¢·þÎñÐû²¼ÓëÖÎÀí¡¢¿Í»§¶ËÓ¦ÓúͶþ´Î¿ª·¢µÈÖǻ۶¼»á¿Õ¼äµ××ù½¨ÉèÈ«Àú³Ì¡£Æ½Ì¨ÖÜȫ֧³ÖÖÖÖÖÖ÷Á÷ÐÅ´´CPU¡¢²Ù×÷ϵͳ¼°Êý¾Ý¿â£¬²¢ÒÑÍê³ÉÓë÷è÷ë¡¢ÍÔÊÐíȹú²ú²Ù×÷ϵͳµÄ¼æÈÝÊÊÅ䣬Äܹ»ÔÚLinuxϵ¡¢Windowsϵ¡¢AndroidÒÔ¼°iOSµÈ¶àÖÖ²Ù×÷ϵͳÉϸßÐÔÄÜÔËÐС£

ͼƬ

²úƷϵͳͼ

ͼƬ

²úÆ·½çÃæ

ÐǼÊGISͳһ¿ª·¢Ð­Í¬Æ½Ì¨¾ß±¸Áù´óÄÜÁ¦£º


¶àάʱ¿ÕÐÅÏ¢µÄÕûºÏÄÜÁ¦


ƽ̨ͨ¹ý¹¹½¨Í³Ò»¿Õ¼äÄ£×Ó£¬Ö§³Ö¶àÔ´Òì¹¹µÄ¶þά¡¢Èýά¡¢BIM¡¢µØÏ¹ÜÍø¡¢µØÖÊ¡¢ÎïÁª¸ÐÖªÊý¾Ý¡¢·Ç½á¹¹»¯Êý¾ÝµÈȫʱ¿ÕÊý¾ÝµÄ»ã¾Û¡£Í¬Ê±£¬Í¨¹ý´î½¨Í³Ò»µÄ×ÊÔ´·þÎñÖÐÐÄ£¬Äܹ»ÌṩȫÌìºòµÄÊý¾Ý¶ÔÍâ·þÎñ¹²Ïí½»Á÷ÄÜÁ¦¡£

ͼƬ


¸ß²¢·¢¸ßÍÌÍÂÁ¿µÄ¿Õ¼äÊý¾Ý·þÎñÄÜÁ¦


»ùÓÚC++¿ª·¢ÓïÑÔµÄ¿çÆ½Ì¨GISÄں˺Ͷà·¸´ÓÃÒì²½ÍøÂçÄں˹¹½¨µÄ¸ß²¢·¢¸ßÐÔÄܵͼ»á¼¶µØÀíÐÅÏ¢Êý¾ÝÐû²¼Æ½Ì¨£¬Äܹ»Ö§³Ö´ó¹æÄ£Óû§²¢·¢»á¼û£¬Öª×㺣Á¿Ê±¿ÕÌØÕ÷ÐÅÏ¢µÄÍøÂç¹²ÏíÓëÖÕ¶ËÓ¦Ó᣾­Êµ¼ùÓ¦ÓÃÄ¥Á·Äܹ»µÖ´ï2Íò´Î/ÃëÒÔÉϵIJ¢·¢ÏìÓ¦£¬Öª×ãÁË´ó¹æÄ£¸ßÃܶÈʵÌåÒªËØµÄÁ÷ͨ¼ÓÔØ¡£

ͼƬ


¿Õ¼äÌåÍØÆËÔËËãÄÜÁ¦


ƽ̨»ùÓÚ¿Õ¼äÌåÍØÆËÔËËãµÄÊý¾Ý¼¶ÐÅÏ¢ÈںϺͻùÓÚÎÆÀí»ìÏý¼°Ä£°å¹ýÂ˵ÄäÖȾ¼¶¿ÉÊÓ»¯ÈÚºÏÊÖÒÕ£¬ÊµÏÖ³åÍ»ÇøÓòµÄÍØÆËÐ޸ĺÍʵʱÏûÒþ£¬´ó´óÌá¸ßÁ˵ͱ¾Ç®¿Õ¼äÐÅÏ¢µÄ¿ÉÓÃÐÔ£¬½ÚÔ¼ÁËÊý¾Ý¼Ó¹¤±¾Ç®¡£

ͼƬ
ͼƬ

ÍØÆËÔËËãʵÏÖÈýάÐÞ½¨Ä£×Óµ¥Ì廯



´ó¹æÄ£¸ßϸÄåÄ£×ÓÁ÷ͨ¼ÓÔØäÖȾÄÜÁ¦


½ÓÄÉË«Ë÷Òý¶¯Ì¬·ÖÒ³¡¢¾«/¼òÄ£×Ó×Ô¶¯¹¹½¨LOD¡¢Êý¾Ý·ÖÀಢ·¢µ÷ÀíÒÔ¼°Ó²¼þ×ÊÔ´ÓÅ»¯ÉèÖõȷ½·¨ÊµÏÖº£Á¿¶¼»á¶àάʱ¿ÕÐÅÏ¢Êý¾Ý¿ìËÙµ÷ÀíäÖȾ¡£



ÓÎÏ·¼¶¸ß±£ÕæÊµÊ±äÖȾÓë·ÂտģÄâÄÜÁ¦


ƽ̨ÓëÓÎÏ·ÒýÇæÍŽá£¬Ö§³ÖÈ˹¤ÈýάϸÄåÄ£×Ó¡¢ÇãбÉãÓ°Ä£×ÓµÈÊý¾Ý¸ßЧäÖȾ¡£»ùÓÚÎïÀíÌØÕ÷µÄäÖȾ£¬ÕæÊµ»¹Ô­BIM¡¢¹ÜÏßµÈÄ£×Ó²ÄÖÊЧ¹û¡£Ö§³Ö¶ÔÕæÊµÌìϹâÕÕºÍÌìÆøµÄÄ£Ä⣬ʵÏÖʵʱ¹âÓ°¡¢ÖçÒ¹Çл»ÒÔ¼°ÒõÇçÓêÑ©ÎíµÈ×ÔÈ»ÌØÐ§£»Ö§³Ö¶¯Ì¬Ë®¡¢ÅçȪ¡¢»ðÑæ¡¢ÑÌ»¨µÈ·ÂÕæÌØÐ§£¬´òÔìÐéʵÏàÈݳ¡¾°£¬Ìṩ±ÆÕæÈýάչʾЧ¹û£¬ÌáÉýÓû§ÊÓ¾õÌåÑé¡£



µØÏ¿ռäʵÌåÓïÒ廯ʵʱ½¨Ä£ÄÜÁ¦


»ùÓÚµÍά¼¸ºÎ¼°ÍØÆËÌØÕ÷µÄ²ÎÊý»¯ÓïÒåÌåÄ£×Ó¹¹½¨ÒªÁ죬ʵÏÖÁ˵ØÏ¹ÜÏßʵʱ×Ô¶¯»¯½¨Ä£¡¢ÊôÐÔÐÅÏ¢¿ÉÊÓ»¯Áª¶¯¸üм°LODËæ³¡¾°µ÷¿Ø£¬´ó·ù½µµÍÁ˹ÜÏßÊý¾Ý¸üÐÂά»¤µÄ±¾Ç®£¬Ìá¸ßÁËäÖȾЧÂÊ¡£

µØÏ¿ռäʵʱ½¨Ä£-ͼÐÎÊôÐÔÁª¶¯Í¬²½×ª±ä


×èÖ¹ÏÖÔÚ£¬ÐǼÊGISͳһ¿ª·¢Ð­Í¬Æ½Ì¨Ð§¹ûÒÑÆÕ±éÓ¦ÓÃÓÚÁìÍÁ¡¢×¡½¨¡¢Öǻ۶¼»á¡¢¹«°²¡¢Ó¦¼±µÈÐÐÒµÁìÓò°ÙÓà¸öÐÅÏ¢»¯ÏîÄ¿ÖУ¬ÁýÕÖÌìÏÂ20¶à¸öÊ¡ÊУ¬ÎªÊý×ÖÂÏÉú¶¼»á½¨ÉèÌṩµØÉÏ¡¢µØÏ¡¢Ë®ÉÏ¡¢Ë®Ï¡¢ÏÖÔÚ¡¢Î´À´¡¢ÊÒÄÚ¡¢ÊÒÍâÈ«·½Î»¶àάʱ¿ÕÊý×Öµ××ùƽ̨֧³Ö£¬¸³Äܾ­¼ÃÉç»áÊýÖÇ»¯×ªÐÍÉý¼¶¡£


δÀ´£¬ÐǼʿռä×÷Ϊº£ÄÚÁìÏȵÄʱ¿Õ´óÊý¾ÝÖÇ»ÛÓ¦Ó÷þÎñÉÌ£¬½«³ä·ÖÑéÕ¹ÔÚÈ˲š¢ÊÖÒÕ¡¢²úÆ·¡¢ÍŶӵȷ½ÃæÓÅÊÆ£¬´òÔìʱ¿Õ´óÊý¾ÝÓ²ºË»ù´¡ÉèÊ©£¬Ò»Á¬Ç¿»¯Æ½Ì¨Ö§³ÖÄÜÁ¦ºÍ·þÎñÄÜÁ¦£¬Æð¾¢Íƶ¯´óÊý¾ÝÊÖÒÕÓë¾­¼ÃÉç»áǧÐаÙÒµÉî¶ÈÈںϣ¬ÎªÊý×Ö¶¼»á¸ßÖÊÁ¿Éú³¤Ìí¶¯Á¦¡£

µÚÆß½ìÌìÏÂÖÇÄÜ´ó»áÖÇÄܿƼ¼Õ¹Ò»Á¬¾ÙÐÐÖУ¬ÐǼʿռäչλλÓÚ¡¾10ºÅ¹ÝC13¡¿£¬½Ó´ý¸÷½çÏòµ¼¡¢×¨¼Ò¡¢Åó٭ݰÁÙչλÂÃÐÐÖ¸µ¼£¡




ÍøÕ¾µØÍ¼